Автоматический тюнер ATU-100 Mini от N7DDC – часть 5 ФИНАЛ (программирование и корпус)
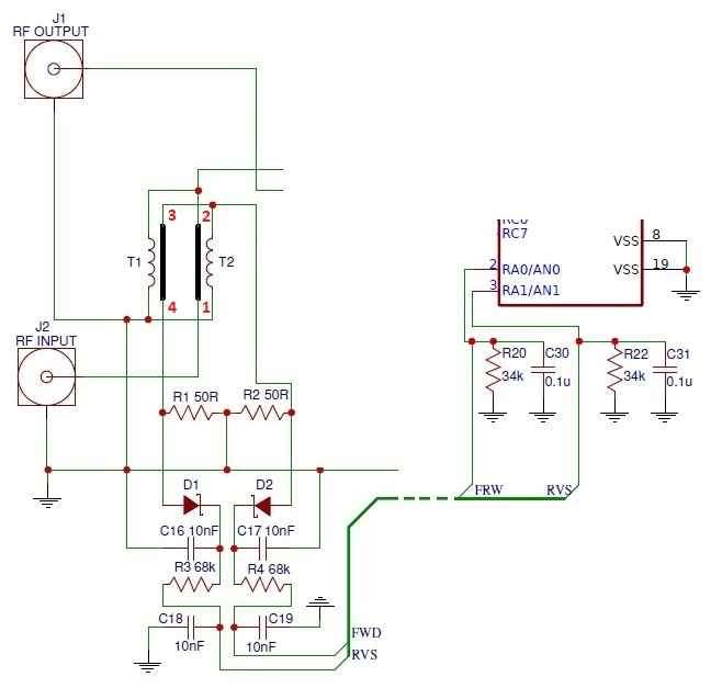
Часть 1 | Часть 2 | Часть 3 | Часть 4 Ну вот и будем завершать сборку автоматического тюнера! Разберемся немного с программированием параметров, вся процедура хорошо описана в инструкции от автора, но все таки пройдусь вкратце. Параметры записываются в EEPROM микроконтроллера при его программировании (прошивке) программатором. Ниже мой вариант Ячейка 00 значение 4E —… Читать далее »
