Собрал новый стенд для SDR и ЦОС!


Заработало! Ошибок в разводке платы нет!
Потребляет 234mA
Первый анализ работы стенда. На антенном гнезде терминатор 50 Ohm, сигнал с 16-битного АЦП STM32H723ZGT6 через UAC1 на ПК, т.е. через USB
Тут видно зеркалку, это фаза убежала, ползунки корректировки в HDSDR помогают, но не полностью, надо в коде менять оцифровку и добавлять автоматическую коррекцию.
Теперь при отключенной антенне
шумовая полка на уровне -100dB, отлично!
А это уже с подключенной антенной
Тут видно мою шумовую обстановку, я хоть и живу почти на окраине города, на 17-ом этаже из 17-ти, антенна на крыше, но это, как видно, мне не особо помогает!
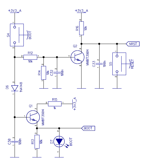
Текущая схема, все номиналы компонентов на схеме соответствуют номиналам установленным на стенде.
Было замечание от коллег, что схема перевода стмки в режим программирования через USB DFU, не корректная, вот она
Я эту схему взял с китайской платки, только у меня транзисторов S8050 не оказалось поставил MMBT3904, работает она следующим образом, при замыкании кнопки BOOT транзистор Q2 открывается идет логический ноль сигнала NRST для перезагрузки стмки, так-же открывается транзистор Q1 и сигнал BOOT идет на стмку уровнем 1,8…1,9v, благодаря конденсатору C30 сигнал BOOT удерживается какое то время и стмка переходит в режим программирования USB DFU. А замечание следующее — на линии BOOT сигнал по даташиту на стмку должен быть равен или больше +2,4v. Согласен, замечание правильное, надо переделать будет. Реально у меня сигнал BOOT +1,95v стмка успешно переходит в режим программирования и в данном варианте схемы.
Что еще заметил, стмка теплая, по началу смутило, включил стенд где стмка на китайской плате, та же история, как то раньше не обращал на это внимание.
Теперь есть база для дальнейшего погружения в ЦОС!
73!



