Приобрел такой модуль для усиления сигнала WSPR маячка.
Судя по маркировке полевика на выходе «KB», стоит RD01MUS2B, вернее стоял, я ему 27в при стресс тесте дал, а по даташиту он 25в максимум держит, RD01MUS1 до 30в может выдержать по даташиту. Сборка и пайка китайская оставляет желать лучшего, даже винтик один зажали! Пропаял все, на входную микруху и выходной полевик припоя добавил чтобы тепло лучше на полигоны уходило, на радиатор термопасты в районе полевика добавил.
При входном сигнале 0dBm и питании +12в результаты на КВ следующие:
- 1MHz — 2W
- 15MHz — 1.6W
- 29MHZ — 1.4W
ИМД без ФНЧ на эквиваленте 50 Ом отвратительный, в районе -15dB при двух тонах.
Вот даташиты, что нашел:
SBB2089Z Data Sheet
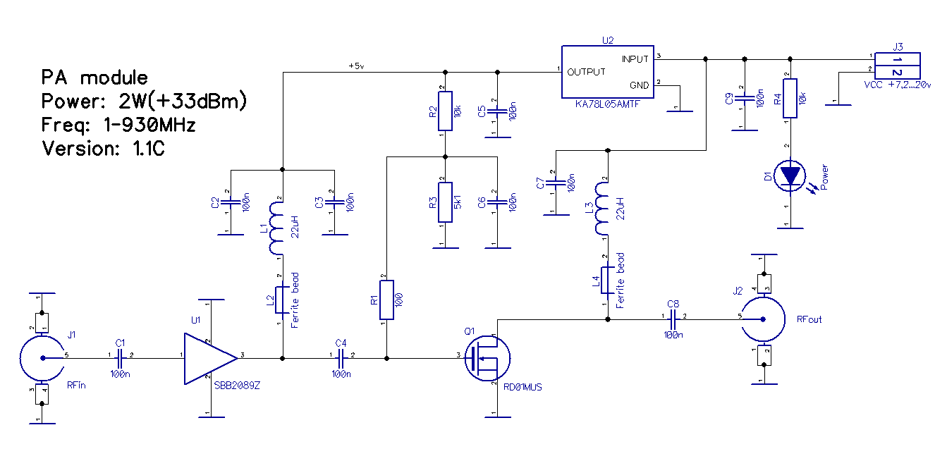
Срисовал схему
Далее поставил перемычку вместо выходного полевика и посмотрел, что выдает первая микруха SBB2089Z на КВ при разных уровнях входного сигнала, если уровень больше -3,5dBm микруха уходит в ограничение, т.е. нашел точку компрессии P1dB.
0dBm на входе
ИМД при двух тональном сигнале на 10-ке
На НЧ, например на 80-ке, входной сигнал надо уже уменьшать до уровня -6dBm
Делаем вывод, что входная микруха хороша, на выходе при питании +5v и нагрузке 50 Ом, отдает почти 30mW, что вполне согласуется с использованием в следующем каскаде усиления RD01MUS.
73!






