Собрал первый вариант стенда на операционных усилителях NE5532.
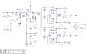
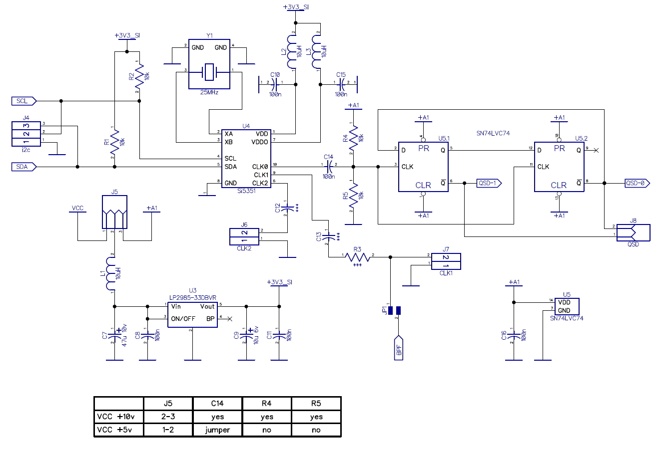
Ниже схема платки, узел питания
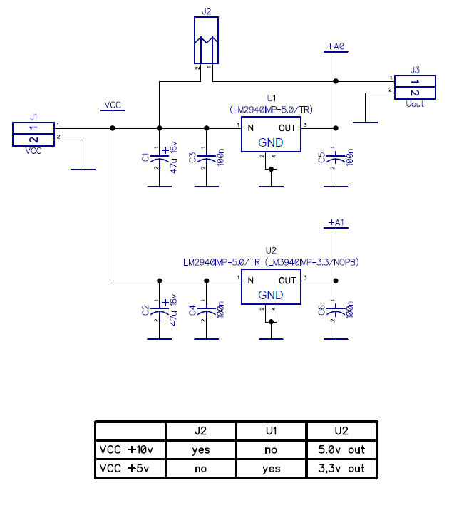
стенд рассчитан на два варианта питания +10…12v и +3,3v. В первом варианте на плату стабилизатор U1 не устанавливается, запаивается перемычка J2, на место U2 запаивается пятивольтовый стабилизатор LM2940IMP-5.0.
Узел задающего генератора
здесь для первого варианта питания устанавливаются все компоненты, на разъеме J5 замыкаем контакты 2-3, таким образом на стабилизатор U3 подаем +5v. Сигнал с выхода CLK0 генератора Si5351 подается на триггер, в данном случае если нам нужно настроится на частоту 7100кГц с генератора подаем сигнал в 4 раза выше по частоте, равный 28400кГц, после триггера получаем два сигнала сдвинутых по фазе с частотой 7100кГц каждый. На платке обнаружилась первая ошибка, это маркировка разъема J4, контакты SCL и GND перепутаны местами.
Так как я все схемы собираю поэтапно, сначала собрал схему питания, проверил, что все в порядке, потом собрал схему задающего генератора и проверил, что на выходах триггера получаем нужные нам сигналы со смещением фазы, для контроля сигналы снимал с контрольного разъема J8
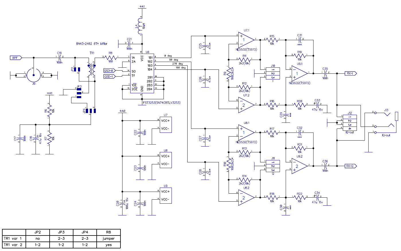
Следующий и последний узел платки стенда, детектор Тейло и инструментальные усилители, почему применены они, описывал на первом этапе
Номиналы компонентов для питания +3,3v указаны в скобках.
На данном этапе обнаружилась вторая, более существенная ошибка, на резистор R6 подключена линия +A0, а это питание VCC т.е. +10…12v, а с делителя на R6 и R7 нам надо получить напряжение равное +2,5v, равное половине напряжения питания мультиплексора U6 FST3253, а так как там было +5v схема естественно не заработала, но к счастью дыма не было и ни один компонент не пострадал! Вылечить удалось просто, развернул резистор R6 и свободный контакт проводом подключил к линии +A1, и схема заработала!
В прошлый раз я писал про два варианта включения входного трансформатора, естественно я сначала трансформатор подключил по первому варианту и проверил уровень сигнала на входе по шкале S9 = -73dB
Для эксперимента включил трансформатор по второму варианту, тут мы должны получить расчетное усиление сигнала +5…6dB
Стоит отметить, что при данном включении трансформатора меняется входное сопротивление со стороны детектора Тейло, оно увеличивается примерно в 4 раза, чтобы не получить неравномерность ачх в необходимой полосе обзора 48кГц с максимумом на нулевой частоте, в виде холма на панораме, надо уменьшить во столько же раз емкость конденсаторов C25, C26, C27 и C28. Наилучший результат у меня получился при емкости каждого конденсатора равной 6800pF. Вот результат измерений
Как видим, S-метр нам показывает +6dB усиления. Математику не обманешь!
Смотрим на панораму с подключенной антенной
Как видим шумовая полка ровная в необходимой полосе 48кГц.
Можно послушать как все звучит.
А звучит замечательно! Можно приступать к сборке варианта на ОУ TS972, собственный уровень шума у них меньше чем у ОУ NE5532.
73!



