КВ УМ 100w для малосигнальных TRX #7

Автор: | 29.08.2024

Предыдущий этап тут.

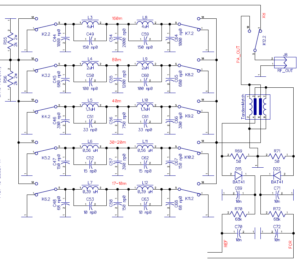
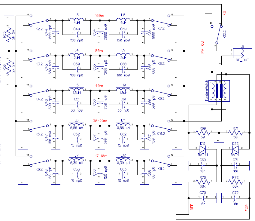
Собрал схемы всех пяти ФНЧ и датчика КСВ

(обновлено 19-04-2026, индуктивности L7/12 по 0,39 uH)

Не обошлось без косячка, но незначительного, забыл развести на плате одну дорожку между R70 и C69, надеюсь это будет единственный косяк! Лечится простой перемычкой, обведена красным на картинке ниже

резисторов на 50 ом не нашел, запаял «бутербродом» по два номиналом 100 ом, на картинке обведены желтым.

В датчике КСВ используется направленный ответвитель Tandem Match, выполненный на сердечнике BN-43-1502, схема датчика КСВ взята из конструкции тюнера ATU-100 от Давида N7DDC, Tandem Match собрал и проверил так же как и при изготовлении тюнера, посмотреть можно по ссылке

Вот как все теперь выглядит

Для проверки коммутации и ФНЧ собрал вот такой стенд, выход с цифрового аттенюатора завел на вход ФНЧ отрезком кабеля RG174

Результаты измерений, 160м

80м

40м

30-20м

17-10м

Все работает!

Далее начинается самое интересное, на очереди сборка входного каскада усилителя.

Продолжение следует…

73!

КВ УМ 100w для малосигнальных TRX #7: 7 комментариев

  1. Николай

    Здравствуйте! Проект фильтров хочу взять в свой SDR-трансивер. Есть вопрос.
    Колечки Т50 хорошо себя ведут на полной мощности 100Вт на разных диапазонах с нормальной нагрузкой? В смысле не греются?

    1. Radio9OFG Автор записи

      Здравствуйте, Николай! При хорошем КСВ в SSB все ок, в цифре греются. Следующий вариант на НЧ буду больше колечки ставить, а на ВЧ бескаркасные.
      73!

      1. Николай

        Посмотрел в схему FT-991. Там на 160м стоят Т68-2. На 80м …10м стоят Т50. Вот и думаю… прямо в растерянности.
        Получается, что на 80м тоже не мешало бы поставить Т68-2.

        RA3PKJ Николай.

        1. Radio9OFG Автор записи

          Думаю на 160-40 поставить T68, если планируется продолжительная работа в цифре.

          1. Николай

            Ну тогда и я поставлю Т68 на все нижние диапазоны.
            На ВЧ проблематично делать бескаркасные катушки мне кажется. Хотя на 10м ещё можно наверно (надо прикинуть).

          2. Николай

            Александр, ещё спрошу на всякий случай.
            На схеме выше ФНЧ 17-10м имеет первую индуктивность 0,3мкГн, а вторую 0,39мкГн. Нет ли тут ошибки?

          3. Radio9OFG Автор записи

            Да, Николай, опечатка, обе индуктивности по 0,39мкГн(uH).
            Спасибо, изменил!

Добавить комментарий для Николай Отменить ответ

Ваш адрес email не будет опубликован. Обязательные поля помечены *